Page 9 - index
P. 9
-7-
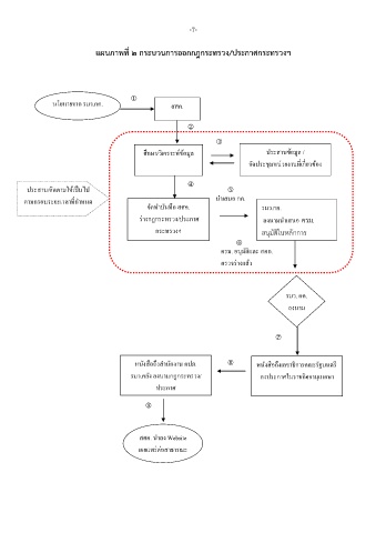
แผนภาพที่ 2 กระบวนการออกกฎกระทรวง/ประกาศกระทรวงฯ
นโยบายจาก รมว.กค. สศค.
ึ
ศกษา/วิเคราะห์ข้อมูล ประสานข้อมูล /
ี
่
่
ุ
จัดประชมหน่วยงานทเกียวข้อง
ประสาน/ตดตามให้เปนไป
ิ
็
่
ี
ตามกรอบระยะเวลาทก าหนด ึ น าเสนอ กค.
จัดท าบันทก สศค. รมว.กค.
ร่างกฎกระทรวง/ประกาศ ลงนามน าเสนอ ครม.
กระทรวงฯ อนุมัติในหลักการ
ครม. อนมัตและ สคก.
ิ
ุ
ตรวจร่างแล้ว
รมว. กค.
ลงนาม
เสนอ
ครม.
ึ
ื
หนังสอถงส านักงาน คปภ. หนังสอถงเลขาธการคณะรฐมนตร
ึ
ี
ั
ื
ิ
รมว.คลัง ลงนามกฎกระทรวง/ ลงประกาศในราชกิจจานเบกษา
ุ
ประกาศ
ลงประกาศในราชกิจจานเบกษา
ุ
สศค. น าลง Website
เผยแพร่ต่อสาธารณะ

